时间:2020-06-15作者:小泽 阅读:
关于商业地产,我和很多客户交流过,尤其是还没有进入商业地产圈的客户朋友们。
很多人都有一个误区,都认为商业地产长得一副自己买不起的样子,觉得自己在住宅投资领域混混就好,不敢接触商业地产。
于是一直远远地做着守护天使——对于投资商业地产,好感兴趣,却不敢下手。
其实,商业地产的的门槛可以很低,低至4万澳币就可以买一个车位; 也可以很高,高到一个数十亿的地标性写字楼。
小有小的做法,大有大的做法,商业地产本就是人人可以尝试的一种投资产品,只是相较于住宅,对于投资者的现金流和经验要求稍稍高了一些而已。
为了让更多想进入商业地产圈却又总是却步的投资者们更加清晰地了解商业地产,今天我们来总结一下投资商业地产和投资住宅的区别。
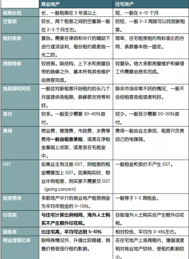
投资商业地产和投资住宅的区别

Q、入门商业地产对于买家有什么要求?
商业地产和住宅相比,对于业主的现金流要求比较高,需要业主有更多的可支配资金挺过空置期。
成都移民公司顾问表示商业地产的空置时间一般至少在2-3个月左右,在新租客签约之后也要适当提供免租期和其他利好政策,同时支付中介的租赁费用。
我们来简单地算一笔账:以悉尼下北岸Chatswood为例,我们再来对比一下同价位的一个商业物业和住宅物业的投资回报。(部分两种物业都有的费用如管理费等,以及个体商业租约差异没有计算其中。)
住宅物业
三年收支表
商业物业
三年收支表
同样是95万的入手价,三年的时间下来,到手的收益相差3万多澳币,办公室投资的收益遥遥领先。
但在增值方面,对比2012年和2019年的交易数据,住宅录得的增长高达65%,办公室略逊一筹,但表现也足够出色,增值了57%。
Q、商业地产的回报率这么好,怎么还是有人会去买住宅?
理由很简单:商业地产不具有居住效益。
住宅投资者有一个退路,那就是刚需的居住需求,如果实在市场不好了,那么把房子收回来自己住,租给孩子亲戚朋友住,住宅都能发挥它的作用,而商业地产投资则不常有这种选项。
这也就是为什么多数投资人都选择了打商业地产和住宅的组合拳,在投资住宅的基础上,再加投商业地产。
根据多年经验,最有效的且稳定投资办法是:首先投资住宅市场,持有一段时间后,将部分住宅投资的增值部分变现,用来买入商业地产。
用商业地产带来的正向现金流作为储备资金进行下一步投资。投资住宅的模式是春种一粒粟秋收万颗子,而商业地产的模式为种一片小葱田,随吃随长。
Q、什么人适合商业地产投资?
01、可支配资金多、有经验的地产投资者
如前文所说,商业地产对于现金流和投资专业性的要求较高,不适合刚刚进入房产市场的新手投资人。适合抗风险性比较强的人群。
02、计划长线投资的地产投资者
商业地产适合做长线,以投资收益回报为目的的投资人比较适合商业地产投资,一般商业物业的持有时间都在10年以上。
越是老的商铺,周边商业越成熟,人流量越稳定就越是值钱。
03、有专业团队支持的投资者
大部分商业地产投资者都需要强大的专业团队支持,基础配置为管理中介、律师团队和会计师。在高一个等级的投资者团队还要配有地产开发相关的设计师、预决算、规划师和金融分析师等。
写在最后
总体来说,悉尼的商业地产是在住宅投资以外的一个绝佳投资的创造正向现金流的投资选择。只要选到对的商业物业,它的收益可以贴补业主的生活开销,支持现金流,最后帮业主养老。但万一选错了,这个物业就会成为业主手上3、5年也甩不掉的雷。
文章没看明白?还有疑问?您还可以通过留言告诉我们,成都移民会在收到留言后第一时间联系您。
姓名:电话:
疑问: