时间:2020-10-15作者:小泽 阅读:
众所周知,在加拿大移民申请中,尤其是技术类项目,基本都是要求申请人拥有一定的英语水平,而这个英语水平实际上就体现在你的雅思成绩上,像联邦技术、雇主担保、紧缺职业等类别的项目都设有语言关的硬指标!
意向移民们在刚开始了解雅思考试时,经常会将A类和G类混为一谈,实际上在申请加拿大移民时,我们只需要提供G类的雅思成绩即可,A类主要是申请留学时所需的成绩类别。
雅思考试共分三个大类:普通考试、用于英国签证&移民考试、生活及技能考试
想要申请加拿大移民或者留学的话,只需关注普通的雅思考试就行,后面两种类别基本上都是用于办理英国签证时所需提供的。
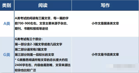
普通的雅思考试包含了A类和G类:
1、A代表Academic,属学术类考试,适用于留学申请或专业资质申请;
2、G代表General Training,属培训类考试,适用于移民申请或培训及非文凭类课程申请;
大家报考雅思时需要注意,在考位查询页面都有标注每场考试的类别,如果在考试类型一栏中只显示A,则代表本场只有学术类考试;如显示A/G,那就代表本场考试既有学术类也有培训类,不管是想要留学还是移民都可以参加。
在题型方面,雅思A类和G类考试都分为听说读写4个单项,听力和口语的题型是完全相同的,主要区别在阅读和写作的题型上,A类更侧重于学术内容,G类更侧重于生活内容,总体来说G类会相对更容易些!

雅思G类与CLB等级的转换
在加拿大的许多移民项目中,我们经常会在相关的申请条件中或是EOI打分表中看到CLB分数,这个CLB其实是加拿大的语言等级标准,是政府用于判断海外人士能否达到相应的语言能力从而顺利的在当地开展生活,CLB只是政府对于申请人语言能力的一套评判体系,并非单独的考试!
而前面我们提到的雅思G类,就是加拿大移民局可接受的语言测试成绩,用听、说、读、写单项分数的不同程度来判定申请人的语言水平,这里也给大家附上一张雅思与CLB的换算表,大家可以根据自己的单项成绩找出对应的CLB等级。

加拿大轻语言移民项目
随着各国移民门槛的逐步抬高,英语能力已经慢慢变成各国移民局心照不宣的一项硬性要求,对于一些英语能力较差但又想拿到永居签证移居加拿大的,有那么几个对语言要求比较宽松的移民项目值得你们关注!
首当其冲的便是大西洋移民试点(AIPP)和加拿大农业试点(AFIP),由于是联邦政府出台的试点类计划,并且主要目的都是为相应地区及行业起到一个充血作用。所以相比于传统的省提名项目,在政策上会存在一定的倾斜,语言水平最低达到CLB4即可申请!
安省雇主担保移民,向来以无雅思的绝对优势吸引着众多国内意向移民,但将来会引入全新的EOI系统,语言测试成绩也将大概率成为必不可少的一项获邀条件!因此那些对于英语完全是力不从心的朋友,一定要抓住机会赶上末班车,未来应该是不会再有第二个无需雅思就能直接移民去大城市的项目了!
文章没看明白?还有疑问?您还可以通过留言告诉我们,成都移民会在收到留言后第一时间联系您。
姓名:电话:
疑问: