咨询热线:400-XXXX-XXX(申请中)
关注:

教育部规范境内高校接受国际学生的要求

时间:2020-06-12作者:小泽 阅读:

昨天一条新闻上了热搜:

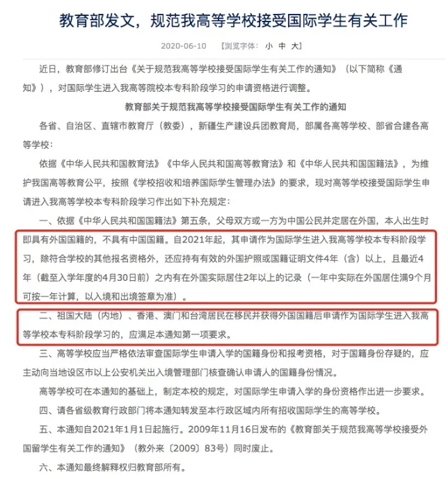
教育部发文,规范了境内高校接受国际学生的要求。

其中,对国际学生的认定做了严格的申请资格限制——

国际学生需近4年在海外实际居住2年以上。

有意思的是,

由于新浪微博整改,微博热搜榜停止更新7天,

于是,这条热搜在这7天的时间,都会挂在热搜榜榜首。

所以,今天我们来分析一下这个政策。

1、

首先,说明一下,中国境内高校招收海外学生有三类。

这三个类型,都比千军万马过独木桥的高考要简单很多——

A、华侨生。

考生持有中国国籍+外国长期/永久居留,

申请人通过“华侨港澳台高招联考”就读境内高校。

B、港澳台学生。

考生持有香港/澳门居民身份证/台湾居住的有效身份证,港澳居民来往内地通行证/台湾居民来往大陆通行证。

申请人通过”华侨港澳台高招联考”就读境内高校。

C、外籍学生。

考生持有外国国籍,不持有中国国籍,

没有国家统一的考试,各大高校通过各自的形式(笔试+面试),外加汉语水平考试,进行自主招生。

这个方式,其实并没有一个很固定的录取标准。

像今年疫情,北大甚至取消了留学生的笔试环节,而只需要面试。

2、

这次上热搜的新闻,涉及的主要就是C类型。

A/B类型,在2018年、2019年已经做了比较严格的规定,

成都移民公司顾问表示申请华侨港澳台联考的学生,不仅要求孩子有海外身份,还要求家长也有海外身份,同时在高考前需在海外长期居住。

可以说华侨生和港澳台学生的漏洞,是堵上了。

这次的新要求,则堵上的是外籍学生的漏洞。

以往,几乎只要有一个外国国籍,就可以以留学生的身份申请中国高校,

于是很多家长在这方面动脑筋,花钱去拿个护照。

而如今的新规要求,不仅仅只是有一个外国国籍这么简单的事情,

除了这一点以外,还要求申请的学生——

至少持有四年以上外籍身份。

在申请前4年内,需要有2年以上的外国实际居住记录。

3、

自古从孟母三迁开始,教育就是中国家长最关心的问题。

和教育公平相关的问题,比如学区房,比如高考移民,

一直以来也都拨动着中国人民的神经。

留学生问题亦是如此。

关于留学生政策这个问题,在中国一直就备受争议。

确实因为很多不规范的操作,造成了一定的“超国民待遇”。

所以,在国家层面上,才越来越对它做出了严格的规范。

这次关于外籍学生的就读要求,打的补丁也是在这个框架内。

有家长担心,怕这个留学生政策会全部取消。

个人认为,不会的。

留学生原本也是衡量一个高校水平的一个维度,

很多国际性的排名,也会把留学生作为一个指标来计算。

要取消它,很难。

收紧它,让它越来越公平,是肯定的。

现在能做的,是在当前的要求下,符合规范以达到考试/申请的标准。

4、

顺便也简单说一下,按照当前政策框架下,

通过获得移民身份来操作国内大学申请的时间节点问题——

A、华侨生身份

按18岁高考来计算,得提前4年把家长以及孩子两方的身份都搞定,

所以,最晚14岁得把身份搞定。

B、港澳台身份(以香港身份为例,因为澳门、台湾几乎都办不了)

按18岁高考来计算,得提前7年把家长以及孩子两房的身份都搞定。

因为政策要求的是“身份证”,所以临时身份证是不可以的,从临时身份证转永久身份证,至少得7年,

所以,最晚11岁得把身份搞定。

C、外籍身份

按18岁申请来计算,得提前4年把身份搞定,

所以,最晚14岁得把身份搞定。

有疑问?

文章没看明白?还有疑问?您还可以通过留言告诉我们,成都移民会在收到留言后第一时间联系您。

姓名:电话:

疑问:
Hi,我是在线顾问~