时间:2020-10-30作者:小泽 阅读:
考虑在日本长期生活居住的外国人,未来都会面临一个选择,那就是申请归化还是申请永住。
今天我们会在简单的介绍一下归化和永住审核的主要区别后,详细的介绍一下日本的归化申请。
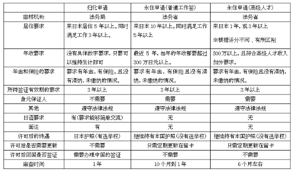
归化和永住有什么区别
※以工作签证为例。

这样看来
最近5年的年收没有超过300万的小伙伴,但是未来还想长期在日本生活的话,或许可以考虑申请归化了。
如果您现在人还在海外,并且不会日语的话,从来到日本到满足申请归化的居住条件为止,有5年时间,来了之后慢慢学起来,问题也不是很大。
申请归化时都需要准备哪些材料
归化的审核要求没有永住那么高,但是需要准备的材料要比永住多很多很多很多。不管是收集材料也好,还是做申请书等相关申请资料也好,都是超级需要耐心的。
在这里简单的给大家列举一下需要的基本材料。
归化基本材料
1.归化许可申请书
(十几页)
2.记载了你的所有家属个人信息的申请书
(父母,兄弟姐妹多的,可能又要写好几页了)
3.归化的理由书
4.履历书
(从出生到现在所有的住所,学历工作经历都要写)
5.事业概要书
(如果是经营者的话,这个也需要哦)
6.住民票
(区役所就可以拿到,简单)
7.国籍证明
(在驻日本大使馆申请取得)
8.亲属关系等公证书
(在中国当地公证处办理)
9.各种纳税证明
10.收入证明
归化申请时需要准备多少材料,给大家看一下下面的照片,应该就可以感受到了。
首先,是一位单身的普通的白领的归化申请材料。
一式三份:一份留给自己备份,两份交给法务局。
下面的这套是持有经营管理签证的客人的归化申请资料。这是一份,厚度明显超过刚才的普通白领。
个人觉得,如果想要考虑归化的话,比起自己准备,还是找个靠谱的行政书士事务所代办比较好。
材料的要求太多细节要注意,周期长,不找个人督促着自己点儿,怕您中途会放弃。
归化申请的流程是怎样的
1.预约事前商谈
(电话)
2.到法务局当面商谈
(跟法务局的担当确认自己是否符合申请条件,需要准备哪些材料)
3.根据要求准备材料
4.递交申请
(带着材料去法务局,跟担当面对面的确认资料内容)
5.面试,调查
6.家访
(家访时间会提前告知申请人,家访所需时间大约10分钟左右)
7.如有追加材料,会有追加材料的通知
8.法务大臣最终审核
9.在官报上公开许可人的姓名和住址
10.交付归化者身份证明书
11.办理归化后的各种相关手续
(比如,区役所,驾照,银行账户名义等)
(官报长成这样)
如果您是自己准备去申请
可能会在第4步遇到一些挫折。
因为在第2不法务局当面商谈的时候,法务局的担当不会把必要材料的一些细节讲的太清楚。
同时,申请书的项目也很多很详细,如果有填错或者漏填的项目,您就要带着材料回家,重新来过了。
永住还是归化,选择哪个,您已经决定好了吗。
文章没看明白?还有疑问?您还可以通过留言告诉我们,成都移民会在收到留言后第一时间联系您。
姓名:电话:
疑问: