咨询热线:400-XXXX-XXX(申请中)
关注:

没有移民监的移民项目不香吗?

时间:2020-12-08作者:小泽 阅读:

什么是移民监狱?顾名思义,移民监是一个移民监管。事实上,“移民监”是一个比喻。比如说,如果你想移民,就得进入该国,你不能长期离开你想移民的国家,短期可以,因为如果你长期离开,你就不能申请入籍或失去移民身份。

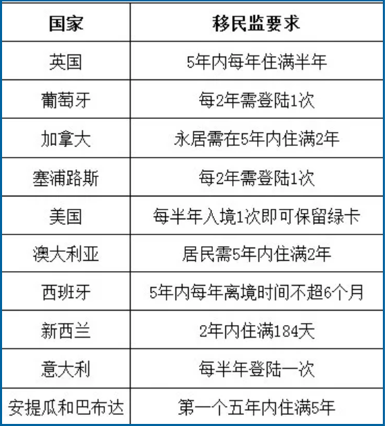
下面统计了一些国家的移民监管要求清单。各国对移民的监管要求有所不同,但都需要在当地居住一年半,至少要登陆几次,这让很多移民非常“头疼”。

没有移民监的移民项目不香吗?

不要问为什么,问就是--麻烦。因为不知道“明天和意外哪个先来临”,谁也没办法预知明天的事情会不会是“计划不如变化快”。

这也是许多人申请移民项目的一个重要原因,但他们最终没有获得永久居留身份。

有些朋友可能不喜欢。他们认为这个要求很好地满足了,可以在短时间内完成。但事实上,事实并非如此。例如,疫情导致许多朋友要么放弃永久居留身份,要么冒着风险履行移民监管要求。

相反,圣基茨移民的朋友们没有这种痛苦,因为那里没有移民监。

没有移民监的移民项目不香吗?

从上图可以看出,圣基茨的人口密度不是很大,与瑞士的人口密度相似。因此,想在圣基茨旅游和生活的人不必担心“人满为患”,只需享受海滩、阳光和美酒。

圣基茨也是申根国家。即使你不想去圣基茨旅行,也没关系。你可以去欧洲看看。你不需要申请签证~

圣基茨和尼维斯联邦 (The Federation of Saint Kitts and Nevis),简称 “圣基茨和尼维斯”,位于东部加勒比海在背风群岛的北部,是圣克里斯托弗岛 (圣基茨岛) 和尼维斯岛作文岛国。独立,现在联邦成员国之一。 

项目优势:一次性获得公民身份、条件需要宽松、较少投资额、快速方便2-3个月获得护照。

申请条件:申请人购买房产不低于 $400,000或投资200,000美元酒店物业。

圣基茨移民可以三代移民,没有移民监。移民投资金额低于其他移民项目。这么漂亮的项目,谁还不喜欢呢 ~


有疑问?

文章没看明白?还有疑问?您还可以通过留言告诉我们,成都移民会在收到留言后第一时间联系您。

姓名:电话:

疑问:
Hi,我是在线顾问~