咨询热线:400-XXXX-XXX(申请中)
关注:

10月2日起美国移民申请费用再次调整

时间:2020-08-03作者:小泽 阅读:

2020年7月31日,美国国土安全部(DHS)宣布了一项最终规则,将某些移民和入籍申请的费用调涨约20%,以确保其下属机构——美国移民局(USCIS)收回其服务的成本。

与美国大多数政府机构不同的是,美国移民局是通过收费来维持运作。其收取的费用存入该机构的移民审查费账户(Immigration Examinations Fee Account),这些资金占移民局每年预算的97%。

按照联邦法律的要求,移民局每两年进行一次全面的收费审查,并确定目前的收费标准是否能收回服务成本。美国移民局上一次更新费用是在2016年12月,平均涨幅是21%。这次国土安全部将移民局的收费调整为加权平均增长20%,并称费用调整旨在帮助收回其运营成本。

费用调整最终规则截取

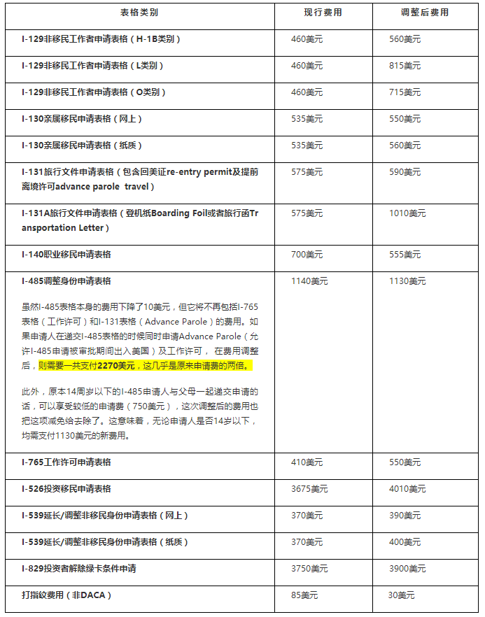
此次移民局上调费用涉及众多申请表格,我们选了一些大家比较常见的做总结:

image.png


关于调整费用的规则全文可以至https://s3.amazonaws.com/public-inspection.federalregister.gov/2020-16389.pdf进行查看。

新表格将在新费用生效前30天发布,2020年10月2日之后所有申请人必须使用新的表格。

该最终规则自2020年10月2日起生效。如无意外,任何在此日期或之后递交的申请,均须支付新费用。移民局此前表示将会在8月底让大多数员工休假,这必将严重影响移民局审理案件的效率,希望移民局在费用调整后能够慢慢恢复并且提高运转效率。

有疑问?

文章没看明白?还有疑问?您还可以通过留言告诉我们,成都移民会在收到留言后第一时间联系您。

姓名:电话:

疑问:
Hi,我是在线顾问~