咨询热线:400-XXXX-XXX(申请中)
关注:

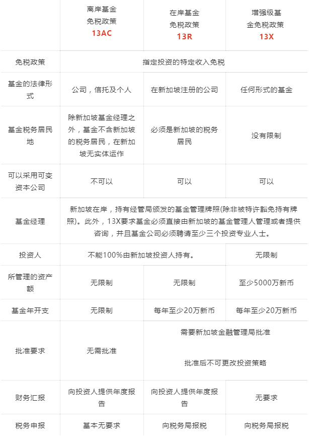
新加坡基金免税政策13R和13X对比

时间:2020-07-30作者:小泽 阅读:

对于亚洲和太平洋地区的投资来说。新加坡是家族办公室,私募股权,房地产和对冲基金经理的重要基地。

新加坡也被越来越多投资机构当做首选的基金注册地。新加坡基金管理行业的出色发展可归因于多个因素,包括在新加坡操作业务较为便捷,为基金和基金经理提供诱人的税收优惠等。在传统离岸基金管管辖权外(例如开曼群岛),新加坡针对基金的监管和税收制度被认为是全球最具有吸引力的。

由新加坡在岸的基金经理管理的基金,由于基金管理的过程在新加坡发生,某些基金的收入可能被视为是在新加坡产生的。所以根据新加坡税法,基金有可能需要在新加坡交税。但是如果基金满足特定的条件的话,根据基金税务优惠政策,这些基金可享受免税待遇。

在新加坡的基金税务计划下,由新加坡在岸基金经理管理的基金,从指定投资中赚取的特定收入免税。如果基金持续满足免税的条款,那么在2024年12月31日之前获准的基金,将终身享受免税待遇。免税政策如下:

以上是有关新加坡新加坡基金免税政策的一览表,如果您需要了解更多,请与我们联系。

有疑问?

文章没看明白?还有疑问?您还可以通过留言告诉我们,成都移民会在收到留言后第一时间联系您。

姓名:电话:

疑问:
Hi,我是在线顾问~